Поддерживаемые нотации моделирования
Нотация IDEF0
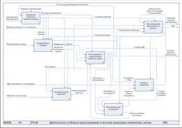
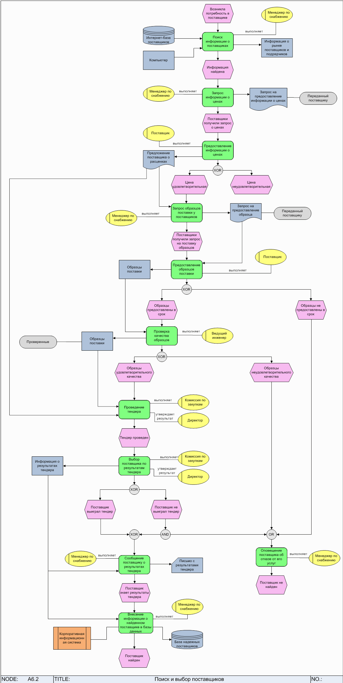
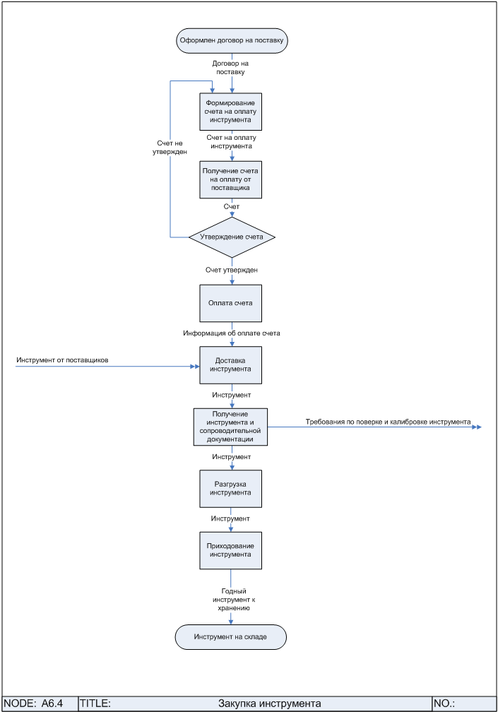
Наиболее популярная нотация моделирования бизнес-процессов, основанная на методологии структурного анализа SADT. Методология IDEF0 - это методология моделирования, позволяющая создать функциональную модель, отображающую структуру и функции системы, а также потоки информации и материальных объектов, связывающие эти функции (на рисунке представлена графическая диаграмма в нотации IDEF0 - пример реализован в системе Business Studio). Бизнес-процессы в нотации IDEF0 представляются в форме прямоугольника, а стрелки отражают связь с другими процессами и внешней средой. Особенностью нотации является:
- Возможность декомпозировать процессы на подпроцессы и, таким образом, строить иерархические модели бизнес-процессов.
- Выделение четыре типов стрелок: три типа входов — вход, управление и механизм (это позволяет более гибко описывать логику использования входов в процессе в целях последующего анализа), и выход.
Нотация IDEF0 используется для создания верхнего уровня модели бизнес-процессов. Построение IDEF0-диаграммы верхнего уровня обеспечивает наиболее общее или абстрактное описание объекта моделирования. На нижнем уровне для описания алгоритма (сценария) выполнения процесса допустимо сменить стандарт IDEF0 на нотацию Процесс, Процедура, EPC или BPMN 2.0.
С методологией SADT можно подробно ознакомиться в монографии Дэвида А. Марка и Клемента МакГоуэна «Методология структурного анализа и проектирования SADT».
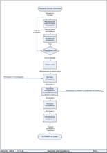
Нотация Процесс (Basic Flowchart в Visio)
Данная нотация используется для представления алгоритма выполнения процесса (нотация класса workflow). Используются графические элементы: событие, процесс, решение, два типа стрелок – стрелки предшествования и стрелки «Поток объектов».
Нотация Процесс поддерживает декомпозицию на подпроцессы.
Нотацию Процесс можно применять для моделирования отдельных процессов компании, а также на нижнем уровне модели бизнес-процессов, созданной в нотации IDEF0.
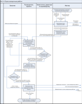
Нотация Процедура (Cross Functional Flowchart в Visio)
Данная нотация используется для представления алгоритма выполнения процесса (нотация класса workflow). Дополнительно к графическим элементам, применяемым в нотации Процесс, используются дорожки (Swim Lanes), обозначающие организационные единицы – исполнителей действий процесса.
Нотация Процедура поддерживает декомпозицию на подпроцессы.
Нотацию Процедура можно применять для моделирования отдельных процессов компании, а также на нижнем уровне модели бизнес-процессов, созданной в нотации IDEF0.
Нотация BPMN 2.0
Данная нотация используется для представления алгоритма выполнения процесса (нотация класса workflow). Особенностью нотации BPMN 2.0, появившейся в качестве стандарта моделирования в 2011 году, является то, что она предназначена как для моделирования бизнес-процессов, так и для их исполнения. Она доступна для понимания и удобна как бизнес-аналитикам, так и разработчикам, которые занимаются автоматизацией исполнения процессов. Для экспорта схемы процесса в BPMS-систему в Business Studio используется стандарт XPDL.
В Business Studio представлено 2 типа диаграмм BPMN 2.0 – диаграммы процессов и диаграммы взаимодействия процессов. Используются следующие графические элементы: процессы, события, шлюзы; 3 типа стрелок: поток управления, поток сообщений, ассоциации; объекты: документы, информация, сообщения, базы данных. Важно, что в Business Studio все элементы диаграмм BPMN являются объектами репозитория.
В Business Studio в нотации BPMN можно строить иерархическое дерево процессов, т.е. поддерживается декомпозиция.
Для процесса BPMN можно автоматически сформировать регламент и другие отчеты, эта нотация применяется преимущественно для описания процессов нижнего уровня, особенно со сложной логикой исполнения.
Нотация EPC (Event-Driven Process Chain)
Данная нотация используется для представления алгоритма выполнения процесса (нотация класса workflow). Диаграмма, описанная в нотации EPC (событийная цепочка процессов), представляет собой упорядоченную комбинацию событий и функций. Для каждой функции могут быть определены начальные и конечные события, участники, исполнители, материальные и документальные потоки, сопровождающие её. В нотации EPC ветвление стрелок осуществляется с использованием операторов.
Нотация EPC поддерживает декомпозицию на более низкие уровни. Диаграмма декомпозируемой функции EPC может быть описана только в нотациях EPC или BPMN 2.0.
Нотацию EPC можно применять для моделирования отдельных процессов компании, а также на нижнем уровне модели бизнес-процессов, созданной в нотации IDEF0.
Подробная информация о нотациях в методике «Проектирование системы управления».
Контактная информация:
По вопросам приобретения Business Studio, а также за дополнительной информацией Вы можете обращаться по тел. +7 495 220-56-57 и e-mail: bs@betec.ru.




